Iniciar Atendimento do Paciente
Elaborado por: Gabriele Bremm/Analista de Negócio/Saúde
Em: 07/02/2024
Contextualização Geral
Este documento tem como objetivo demonstrar o processo inicial de atendimento ao paciente/usuário no sistema e-Cidade.
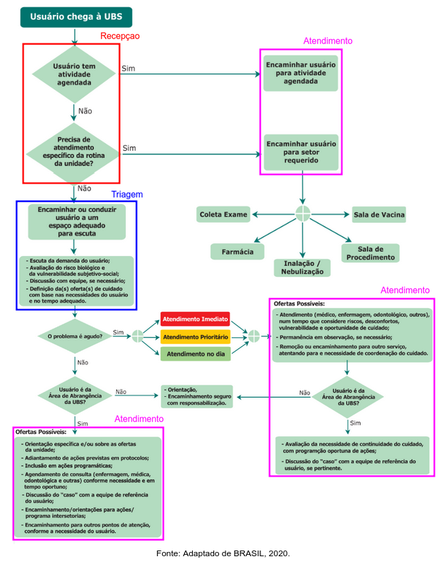
Os atendimentos realizados nas Unidades Básicas de Saúde geralmente seguem um fluxo padrão, como exemplificado no fluxograma abaixo. É importante ressaltar que nem todos os clientes seguem essa ordem ou têm acesso aos locais representados na figura. No entanto, a finalidade desta exposição é orientar como as ações de atendimento nas unidades básicas de saúde são integradas aos menus do e-Cidade.
O fluxo para o registros de atendimento no e-Cidade as seguintes etapas:
Iniciar Atendimento do Paciente
A priori o primeiro contato do paciente com a Unidade é a Recepção, menu no qual o atendimento de saúde é iniciado no e-Cidade.
O início do registro pode ser realizado pesquisando pela Agenda vinculada a aquele atendimento (se atendimento agendado previamente) ou pelo CGS do paciente. Em ambos casos, ao selecionar a informação, o sistema exibirá os dados cadastrados daquele paciente.
Se vincular o paciente pela agenda, o profissional e a especialidade já são exibidos nos respectivos campos para o Profissional do Atendimento. Caso o vínculo do paciente seja pelo CGS, os campos aparecerão em branco disponíveis para preenchimento.
A maioria dos campos são autoexplicativas, entretanto alguns merecem detalhamento:
Data de Atendimento: permite alterar a data do atendimento para lançamento de registros tardios. Para esses casos, o campo Turno também fica disponível para alteração.
Tipo de atendimento: identifica a natureza do atendimento do paciente, com uma das opções existentes. O sistema já tem cadastrado os tipos de atendimentos que são obrigatórios quando o envio dos dados é pelo E-SUS.
Para os outros casos, é possível incluir novas opções em:
Motivo: identifica o motivo do paciente requerer o atendimento com uma das opções cadastradas e definidas.
Para inclusão de outros casos, é possível lançar em:
Ação Programática: identifica o programa (ação) no qual o atendimento do paciente se enquadra com uma das opções cadastradas e definidas.
Para inclusão de outros casos, é possível lançar em:
Setor: identifica o setor no qual o paciente está em atendimento.
Local de Atendimento: identifica o local no qual está sendo executado o atendimento do paciente, com uma das opções existentes. As alternativas não são passíveis de alteração, já que são obrigatórias quando o envio dos dados é pelo E-SUS.
Ao completar os campos relacionados ao PROFISSIONAL DE ATENDIMENTO: Profissional e Especialidade, é essencial ter em mente que se trata do profissional de nível superior responsável por efetivamente atender o paciente durante a rotina de ATENDIMENTO. Isso se deve ao fato de que o nome do paciente estará disponível apenas na lista de atendimento destinada ao profissional indicado nesses campos.
Referência Bibliográfica
Brasil. Ministério da Saúde. Secretaria de Atenção Primária à Saúde. e-SUS Atenção Básica: Manual do Sistema com Prontuário Eletrônico do Cidadão PEC – Versão 3.2 [recurso eletrônico]. Brasília: Ministério da Saúde, 2020. Disponível em: http://189.28.128.100/dab/docs/portaldab/documentos/esus/Manual_Pec_3_2.pdf






